Postingan kali ini menjelaskan bagaimana langkah-langkah kita membuat perangkat lunak yang secara terstruktur. pertama kita buat suatu proses yang digambarkan di konteks diagram kemudian di ubah ke bentuk flow map. adapun konteks diagramnya adalah sebagai berikut.
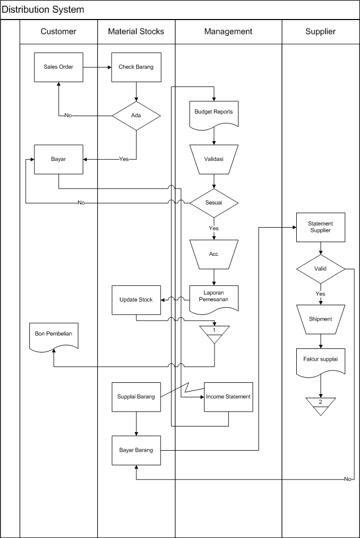
jika kita pelajari lebih lanjut, Konteks diagram itu merupakan bagian dari flow map, yang mana konteks diagram penjelasan prosesnya lebih lengkap dibanding dengan flow map. untuk memahaminya berikut ini adalah flow map dari konteks diagram diatas.
Adapun prosesdur kerja dari flow map diatas adalah sebagai berikut.
1. Customer memesan barang
2. Sistem mengecek pada bagian material stocks
3. jika tidak ada, kembalikan konfirmasi reject ke customer
4. jika ada, customer bayar
5. pembayaran dilayani oleh sistem
6. management keuangan menerima masukan keuangan, dan report.
7. kemudian management melakukan validasi pembayaran secara manual,
8. Jika tidak ssesuai maka kembali ke pengecekan pembayaran sudah pas belum bayarnya
9. jika sesuai maka acc, dan bkin dokumentasi bon penjualan yang dikirim ke customer.
10. jika barang pada material stocks kekurangan barang, maka disuplai oleh supplier
11. jika pengadaan tidak valid, kembali ke pembayarannya.
12 jika pengadaan valid, maka shipment dan dibuatkan faktur.
13. faktur disimpan sebagai bukti pengadaan
DFD (Data Flow Diagram) adalah diagram yang menggambarkan bagaimana sebuah data mengalir kemudian diproses hingga disimpan pada data store. Sebelum kita membuat DFD, kita harus membuat diagram konteks terlebih dahulu. Yang mana diagram konteks merupakan gambaran proses sebuah sistem secara general. Dari Konteks diagram diatas jika spesifikasikan lagi ke bentuk DFD level 0 khususnya pada proses Purchase order ke Supplier maka bisa digambarkan sebagai berikut.
Jika kita sudah membuat DFD maka untuk memperjelas aliran data harus ada kamus datanya. Kamus data ini untuk mendeklarasikan data yang dialirkan pada DFD.
Kamus Data
Arus Data
id_barang = kode_barang + nama_barang + jumlah_barang + harga_per_barang
item_barang =id_barang=New_List_Barang=List_Barang
jml_barang = kode_barang + jumlah_barang + harga_total
PO = kode_beli + kode_customer + nama_customer + Alamat + email + harga_total + tgl_beli + { kode_barang + jumlah_barang + harga_per_barang }
id_supplier = kode_supplier + nama_supplier + tgl_supplai + jumlah_barang_supplai
Re-id_supplier = id_supplier
pesanan = kode_beli + tgl_beli + kode_customer + nama_customer + Alamat + email + harga_total + {kode_barang + jumlah_barang + harga_per_barang
Data Store
Barang = @kode_barang + nama_barang + jumlah_barang + harga_per_barang
supplier = @kode_supplier + nama_supplier + tgl_supplai + jumlah_barang_supplai
pemesanan = @kode_beli + tgl_beli + kode_customer + nama_customer + harga_total + Alamat + email + {id_barang + jumlah_barang + harga_per_barang}
kode_barang = kode_beli = kode_customer = kode_supplier = 1{character}5
nama_barang = nama_supplier = nama_customer = 1{character} 30
jumlah_barang = harga_total = harga_per_barang = jumlah_barang_supplai = 1{number}10
tgl_beli = tgl_supplai = *dd/mm/yyyy* = date
email = 1{character}20
Alamat = 1{character}20
character = [A-Z|a-z|0-9|.|,|@| |]
number = [0-9]
Setelah kita membuat DFD dan flowmap maka kita harus membangun database. Untuk membangun database ini butuh yang namanya Entitas Diagram Relationship (ERD). Adapun ERD dari sistem ini adalah sebagai berikut,
Sekarang kita tinggal membuat rancangan antarmuka aplikasinya yaitu sebagai berikut.
sekarang kita tinggal melakukan tes percobaan balck box dan white box. adapun hasil tesnya adalah sebagai berikut.
Pengujian Black box
1. Identifikasi = PDHUPL-11
Nama Butir Uji = Penambahan data barang
Tujuan = Untuk mengetahui apakah data barang baru bisa direkam.
Kondisi Awal =
- Tabel barang sudah ada
- User sudah masuk menu barang.
Tgl_pengujian = 23 Mei 2013
Penguji = Akip
Penguji = Akip
Skenario
Ø Ketikan data yang akan direkam.
Ø Klik tombol simpan jika data sudah diisi secara lengkap.
Hasil
Data yang diberikan
|
Yang diharapkan
|
Pengamatan
|
Kesimpulan
|
Kode_barang = G102
Nama_barang = Pulpen
Harga = 1000
Jumlah = 2
|
Data terekam kedalam table barang
|
-field lain tidak bisa diisi jika field kode barang masih kosong.
- data tidak akan diterima oleh sistem jika masih ada field yang kosong.
|
Ok.
|
2. Identifikasi = PDHUPL-12
Nama Butir Uji = Menambahkan Supplier
Tujuan = Untuk mengetahui apakah data Supplier baru bisa direkam.
Kondisi Awal =
- Jika Ada data barang baru, maka masukan dulu ke fungsionalitas input barang.
- User sudah masuk menu supplier.
Tgl_pengujian = 23 Mei 2013
Penguji = Akip
Penguji = Akip
Skenario
Ø Ketikan data yang akan direkam.
Ø Klik tombol simipan jika data sudah diisi secara lengkap.
Hasil
Data yang diberikan
|
Yang diharapkan
|
Pengamatan
|
Kesimpulan
|
Kode_supplier = G10
Nama_Supplier = Sinar
|
Data supplier baru terekam kedalam table barang yang ada pada database.
|
-harus mengisi kode_supplier dan nama_supplier
- kode_Supplier terdiri dari 3 character
|
Ok.
|
3. Identifikasi = PDHUPL-13
Nama Butir Uji = Pembuatan Purchase Order
Tujuan = untuk mengetahui apakah saat mencetak hasil faktur langsung diprint out.
Kondisi Awal =
- Sudah memilih barang yang akan dipesan
- Sudah memasukan data Supplier
Tgl_pengujian = 23 Mei 2013
Penguji = Akip
Penguji = Akip
Skenario
Ø Ketikan kode_Supplier untuk memastikan barang akan disupplai dari mana.
Ø Klik tombol cetak
Hasil
Data yang diberikan
|
Yang diharapkan
|
Pengamatan
|
Kesimpulan
|
- sudah memilih barang yang ada pada list table
- memasukan data supplier, Kode Supplier
- klik cetak
|
Setelah diceta bukti diharapkan bisa diprint out
|
-Faktur tidak akan bisa dicetak jika belum memasukan kode_supplier dan belum memilih barang mana yang akan dipesan.
|
Ok.
|
Pengujian White box
1. Penginputan barang
2. Penginputan supplier
3. Pembuatan PO
Dari sistem pembuaatan PO diatas sudah dijelaskan bagaiamana diagram ERD, antarmuka interface hingga pada pengujian. sekarang saya akan menggambarkan Diagram Usecase, Kelas diagram , Sequence dan State dari Sistem Pembuatan PO. Untuk memahaminya berikut ini adalah usecase Diagramnya
UseCase Diagram
Diagram kelas adalah diagram yang menggambarkan diagram hubungan antar kelas yang ada pada sistem. Adapun untuk kelas diagramnya adalah sebagai berikut.
Sequence Diagram adalah diagram yang mengambarkan interaksi antar objek dalam urutan waktu tertentu. adapun sequence diagram dari pembuatan PO, insert Barang, dan insert Supplier adalah sebagai berikut.
Pembuatan PO
Pembuatan PO
Sekarang kita memahamin state diagram. state diagram adalah diagram yang menggambarkan status sistem saat dilakukan suatu fungsionalitas. untuk memahami state diagram dari beberapa fungsionalitas yang sudah dijelaskan dari sequence diagram adalah sebagai berikut.
P
Setelah kita memahami diagram diatas, semoga kalian bisa membangun sebuah perangkat lunak yang benar dan effisien. saya harap postingan ini bisa menjadi referensi sebaik-baiknya. Terima kasih atas perhatian anda.
















